- Details
- Written by Γεώργιος Παπαλουκάς
- Category: Ζώα και άνθρωπος
- Published: 21 February 2018
- Hits: 502
Καταιγισμός ιδεών & διατύπωση ερευνητικών ερωτημάτων
Ερευνητικά ερωτήματα είναι οι βασικοί θεματικοί άξονες γύρω από τους οποίους κινείται η έρευνα. Οι μαθητές, ανά ομάδες, διατυπώνουν τα ερευνητικά ερωτήματα τα οποία προτείνουν να εξετάσουμε στο πλαίσιο της εργασίας. Κάθε ερευνητικό ερώτημα θα συνοδεύεται από μία ή περισσότερες (σχετικές με αυτό) εικόνες. Οι μαθητές δουλεύουν ανά ομάδες στα google docs που ακολουθούν:
Ομάδα ΤΡΕΙΣΗΜΙΣΙ στο κοινόχρηστο έγγραφο ΤΡΕΙΣΗΜΙΣΙ
Ομάδα ΟΙ ΡΟΖ ΠΑΝΘΗΡΕΣ στο κοινόχρηστο έγγραφο ΟΙ ΡΟΖ ΠΑΝΘΗΡΕΣ
Ομάδα ΑΝΑΠΟΦΑΣΙΣΤΟΙ στο κοινόχρηστο έγγραφο ΑΝΑΠΟΦΑΣΙΣΤΟΙ
Ομάδα Dream Team στο κοινόχρηστο έγγραφο Dream Team
Ομάδα ΚΡΟΚΟΔΕΙΛΟΙ στο κοινόχρηστο έγγραφο ΚΡΟΚΟΔΕΙΛΟΙ
Παράδειγμα διατύπωσης υποθέματος (κείμενο & εικόνα):
Παραδοσιακός ρόλος των εξημερωμένων ζώων



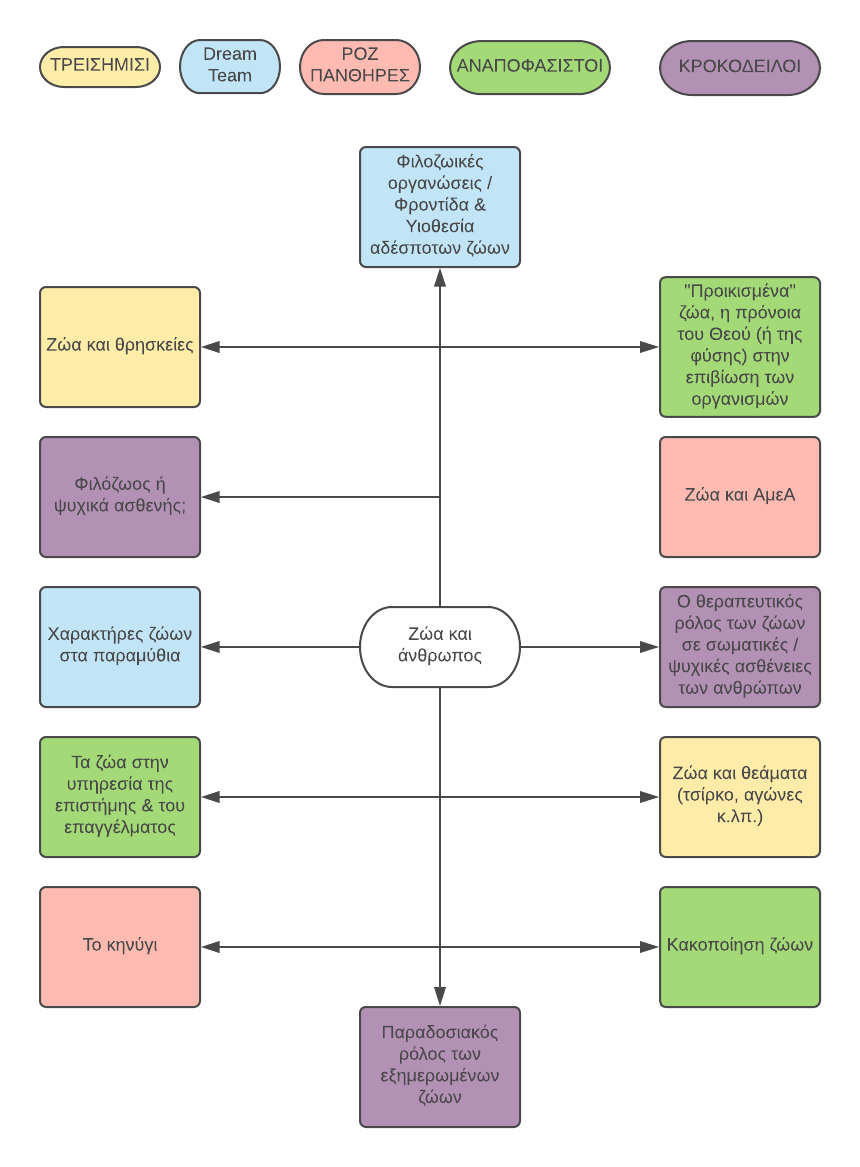
Η εργασία των μαθητών ανά ομάδες στη διατύπωση ερευνητικών ερωτημάτων απέδωσε τον χάρτη ερευνητικών ερωτημάτων που ακολουθεί. Η ανάθεση ερευνητικών ερωτημάτων σε ομάδες μαρτυρείται από τον σχετικό χρωματικό κώδικα.
ΕΡΕΥΝΗΤΙΚΑ ΕΡΩΤΗΜΑΤΑ
